Protéger les renseignements personnels : un réflexe essentiel au quotidien

Temps de lecture : 2 minutes

Direction des communications et des affaires juridiques

La protection des renseignements personnels fait partie intégrante de nos responsabilités professionnelles. Chaque jour, nous manipulons des informations sensibles : données de santé, coordonnées, numéros de dossier ou encore détails liés aux soins offerts aux usagers et usagères. Ces renseignements permettent d’identifier une personne directement ou indirectement, ce qui en fait des renseignements personnels à protéger avec rigueur.

Des principes simples et essentiels

Les principes clés qui guident notre conduite sont simples, mais essentiels.

D’abord, la nécessité : nous ne devons collecter, utiliser ou communiquer que les renseignements strictement requis pour accomplir nos tâches. Lorsque cela est possible, privilégier une version dépersonnalisée renforce la sécurité.

Ensuite, la confidentialité : l’accès aux renseignements doit être limité au plus petit nombre de personnes possible et uniquement à celles dont les fonctions le justifient. Cela implique aussi des gestes quotidiens tels que verrouiller son poste de travail, éviter de laisser des documents visibles et vérifier soigneusement les destinataires de nos courriels, avant l’envoi.

Enfin, la destruction sécuritaire : dès que les renseignements ne sont plus nécessaires, ils doivent être détruits adéquatement pour limiter les risques d’incident.

Cliquez ici pour évaluez vos connaissances sur les bonnes pratiques avec ce jeu-questionnaire.

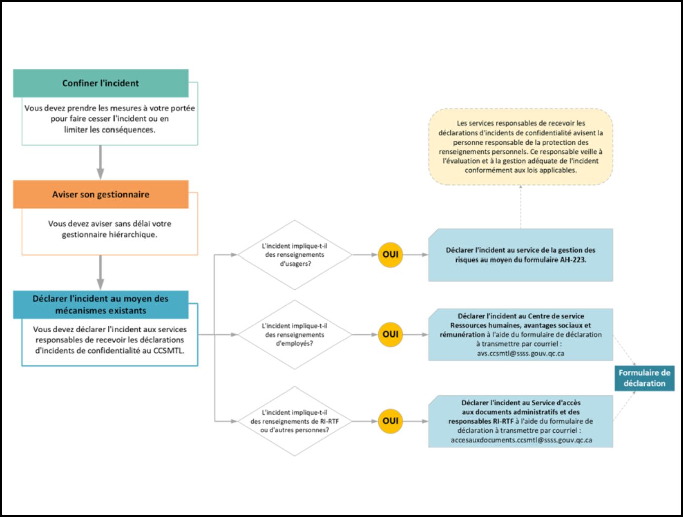
Et en cas d’incident de confidentialité?

Selon la loi, un incident de confidentialité désigne un accès, une utilisation, une communication non autorisée, ou encore de la perte ou le vol d’un renseignement personnel.

Les bonnes pratiques prennent tout leur sens lorsque survient un incident de confidentialité.

Agir rapidement est essentiel pour réduire les risques et protéger les personnes concernées.

Savez-vous qui interpeller en cas d’incident de confidentialité?

Intégrer ces pratiques à notre routine professionnelle est un geste simple, mais déterminant, pour maintenir la confiance du public et préserver l’intégrité des renseignements confiés à notre organisation.

Chaque action compte — et la vigilance de chacune et chacun fait véritablement la différence.

Voici le chemin d’accès à ces informations sur l’extranet :

Directions administratives > Communications et des affaires juridiques > DCAJ – Service-conseil en protection des renseignements personnels (PRP) > DCAJ – Documentation et outils en protection des renseignements personnels (PRP)

Laisser un commentaire

Votre adresse courriel ne sera pas publiée. Les champs obligatoires sont indiqués avec *

Sélection de la rédaction

Célébrons les équipes de soins
Un impact immense, profondément humain
Les Canadiens sont là : le flambeau porté jusque dans nos résidences
Un petit papillon pour un grand changement
Vos données sont-elles en sécurité?
Une communauté toujours bien vivante et active au cœur du réseau du CCSMTL
Votre voix compte : répondez à notre sondage
Des soins de fin de vie résolument humains
La fin de vie dans les yeux des médecins qui l’accompagnent
La boîte à mercis : les vedettes de la PCI